
35岁,成了女性生育力的 “隐形分水岭”;卵巢衰老速度是其他器官的两倍,人类却始终缺一张破解这一谜题的 “通用地图”。长期以来,科研界依赖小鼠模型探索卵巢衰老机制,但物种差异导致多数发现难以转化为临床方案。近日《Science》发表的 “Comparative analysis of human and mouse ovaries across age” 研究(美国西北大学 Navdeep S. Chandel 团队),通过跨物种图谱构建结合多维度技术解析,首次系统性解决这一难题,为生殖健康干预开辟新航道。
三大核心技术
攻克研究 “卡脖子” 难题
1►3D全组织免疫染色与透明化技术
开发了适用于完整小鼠卵巢和大块人卵巢组织的全组织免疫染色与透明化技术,首次在三维尺度上精准量化了不同年龄阶段卵泡的数量、类型与空间位置变化。
2►双平台单细胞RNA测序
结合10X Genomics 3‘ GEX和Smart-seq2两种技术,分别以最大限度地捕获体细胞和卵母细胞,构建了涵盖所有卵巢细胞类型的高质量单细胞图谱。
3►多维度功能验证
采用ThCre/+;TrkAfl/fl条件性基因敲除技术特异性消融交感神经,结合体外受精实验评估卵母细胞发育能力,同时整合已发表单细胞RNA测序数据集扩大样本量与数据维度,让研究结论更具说服力。
五大突破性发现
改写生殖衰老认知
1►卵泡分布的 “物种特异性地理图谱”
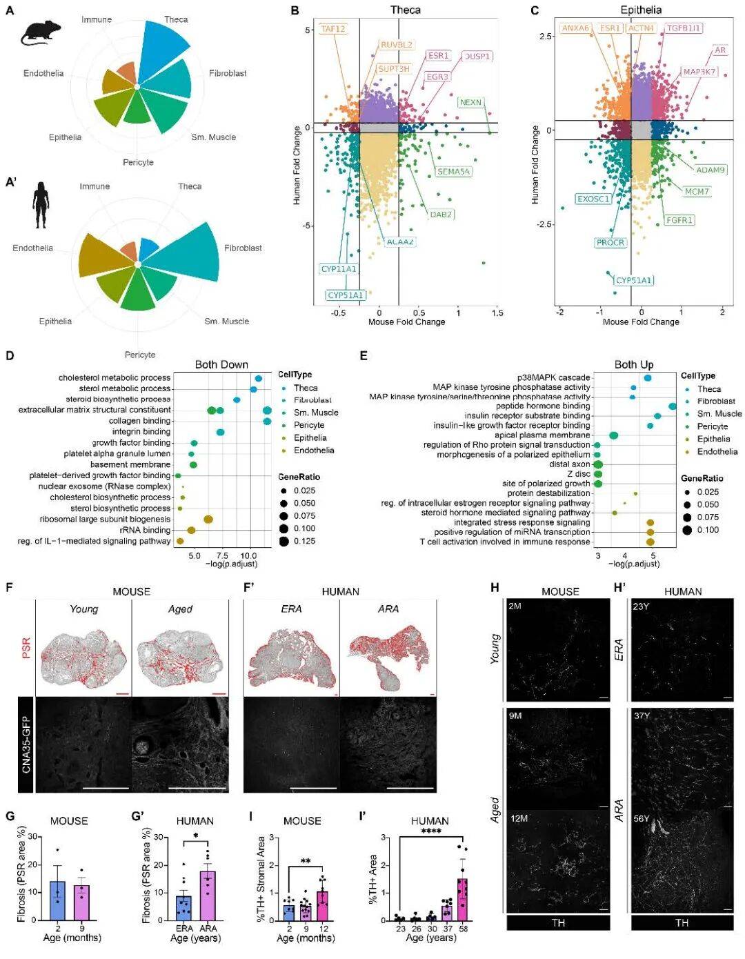
3D成像清晰显示,C57BL/6小鼠卵泡呈弥散分布,而人类卵巢在高级生殖年龄(ARA)会形成独特的 “卵泡口袋” 结构——卵母细胞富集区域被无卵泡的 “荒漠” 区域分隔。尽管两物种均随年龄丢失卵母细胞,但空间组织模式的显著差异,正是传统小鼠模型难以复刻人类生育力衰退规律的核心原因。
图1:小鼠完整卵巢(左)和人卵巢组织(右)3D成像图
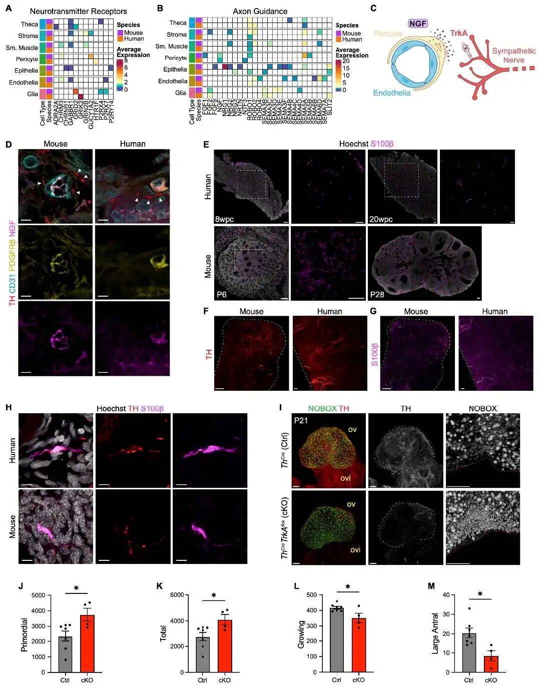
2►保守的细胞组成与 “神经调节新视角”
跨物种单细胞分析证实,小鼠与人类卵巢的所有主要细胞类型,在转录组上均与另一物种的对应细胞高度相似。更关键的是,研究明确两物种卵巢中均存在卵巢胶质细胞群,且交感神经与卵巢细胞形成密集交织网络,人类胚胎8周时就已出现,为卵巢神经调节机制研究打开新窗口。
图2:小鼠和人卵巢之间的细胞组成
3►卵母细胞成熟:越晚期越保守
通过整合多个数据集的卵母细胞数据,研究人员构建了卵母细胞成熟的伪时间轨迹。分析发现,早期卵母细胞的基因模式在物种间差异显著,而晚期阶段转录模式逐渐趋同。其中,成熟卵母细胞在染色质、染色体组织等通路上表现出高度保守的富集,为跨物种卵母细胞发育机制研究提供关键参考。
图3:小鼠和人卵母细胞基因表达模式
4►交感神经:卵泡发生的 “关键调控者”
功能实验证实,特异性消融交感神经(ThCre/+;TrkAfl/fl,cKO)后,小鼠卵巢原始卵泡增多,但大型有腔卵泡显著减少——这表明交感神经支配在第一波卵泡发生期间调节卵泡募集和成熟;同时发现,老年小鼠(12月龄)和高级生殖年龄人类卵巢中,交感神经轴突密度均显著增加,推测与绝经后雌激素水平下降的去抑制作用相关,为卵巢衰老干预提供新靶点。
图4:小鼠和人卵巢中交感神经调控作用
图5:神经元信号传导中与年龄相关的变化
5►衰老对卵母细胞的影响远超颗粒细胞
体外受精实验显示,C57BL/6小鼠卵母细胞获取数量9月龄时下降,而发育能力(2 细胞期、囊胚期成功率)6月龄就已下滑。转录组分析进一步揭示:与颗粒细胞相比,卵母细胞衰老过程中经历更大的转录组变化,且模式具物种特异性——小鼠早期卵母细胞、人类晚期卵母细胞的年龄相关转录偏移最显著;同时,卵泡内细胞通信网络随年龄重塑,年轻卵巢中活跃的KIT、BMP通路,在衰老卵巢中被CD99、27HC信号替代。
图6:颗粒细胞和卵母细胞中与年龄相关的转录变化
拜谱视角
技术赋能生殖健康研究
作为专注于精准生物标志物与多组学技术的企业,拜谱生物敏锐关注到:本研究对卵巢 “卵泡口袋” 结构、交感神经 - 卵巢细胞网络的突破性解析,正是依托3D全组织成像、双平台单细胞RNA测序等核心技术实现的——这与拜谱生物 “多技术协同赋能科研” 的布局高度契合。目前,拜谱生物已构建10x Genomics与墨卓双平台单细胞测序产品体系,同时整合蛋白组、代谢组、修饰组学、转录组等多组学技术能力,不仅覆盖医学(如生殖衰老研究)、农学等多领域应用场景,更能为基础科研探索(如卵巢细胞交互机制研究)与临床转化(如生育力保护技术开发),提供更灵活、更全面的单细胞解决方案。若您有相关技术需求,欢迎随时咨询