
衰老是一个普遍的生物过程,随着时间的推移表型发生变化,死亡率增加。通过控制遗传变异、生活史和环境等因素的影响,可以更精确的研究衰老机制。此外,大规模的蛋白质组学分析已经证实,衰老与蛋白质丰度、周转和折叠等有关。然而,虽然大规模的研究提供了对蛋白质丰度和修饰变化的见解,但对细胞衰老过程中蛋白质发生的结构变化知之甚少。因此,对蛋白质结构状态的全面分析对于充分理解衰老过程中蛋白质组活性变化的程度及其对适应性和非适应性年龄相关表型的贡献是必要的。
2023年,赫尔辛基生命科学研究所的Paukstyte等人在Molecular Cell上发表了题为“Global analysis of aging-related protein structural changes uncovers enzyme-polymerization-based control of longevity”的研究论文,该研究通过LiP-MS检测技术对酵母中与衰老相关的蛋白质结构变化进行分类,揭示了翻译、折叠和代谢的功能变化,包括谷氨酸合酶Glt1的异常聚合。抑制Glt1聚合恢复了衰老细胞中的氨基酸平衡,增强了线粒体的功能,并延长了寿命,为识别与细胞衰老相关的机制奠定了基础。

英文题目:Global analysis of aging-related protein structural changes uncovers enzyme-polymerization-based control of longevity
中文题目:衰老相关蛋白质结构变化的全球分析揭示了基于酶聚合的长寿控制
期刊名称:Molecular Cell
影响因子:16.0
发表时间:2023
样本类型:酿酒酵母
组学技术:限制性酶解-质谱分析(LiP-MS)、转录组、代谢组
PART 01

图1 研究思路
(图源:Paukštytė J et al., Molecular Cell, 2023)
PART 02
一、老龄化相关结构变化的全局分析
为了确定年龄相关蛋白的结构变化,本研究通过LiP-MS蛋白质组对年轻和衰老的出芽酵母细胞进行检测,共鉴定出468种蛋白质发生了年龄依赖性结构差异。年龄相关结构变化的蛋白质表现出更复杂的蛋白质互作网络,GO富集分析显示这些蛋白主要参与代谢、翻译、蛋白质折叠和氧化应激等。与影响长寿的基因进行比较,发现抗长寿基因在年龄相关结构变化的蛋白质中的比例更高,并且相关蛋白要富集于细胞质翻译和代谢过程,包括糖酵解和ATP产生。总之,年龄相关结构变化的蛋白质普遍存在于衰老、代谢、生长和应激反应的相互调节中,并且在应激条件下,这些结构变化可以在可溶性和组装态之间转换。

图2 年龄相关结构变化蛋白质的全局分析
(图源:Paukštytė J et al., Molecular Cell, 2023)
二、结构变化确定了蛋白质稳态调节物的活性变化
年龄相关结构变化的蛋白质揭示了其在衰老过程的功能。热休克蛋白(Hsp)家族的Hsp 40、Hsp 70、Hsp 90、Hsp100、Hsp110等都参与了衰老过程中蛋白质稳态的维持,其中Hsp70异构体Ssa1的可用性在衰老过程中受到损害,但这种功能下降与结构的关系尚不清楚。因此,研究人员绘制了Ssa1结构改变区域,发现聚集在两个主要位点周围:核苷酸结合域(NBD)和底物结合域(SBD)。此外,特异性tRNA修饰是否在衰老过程中发生改变尚不清楚,所以进一步研究表明Trm1在tRNAs的G26位置催化N2,N2-二甲基鸟苷(m2, 2g)修饰,发现了年龄相关的结构变化,定位于保守基元II。这些结果强调LiP-MS可以促进识别特定年龄相关的蛋白质功能变化,并指导其机制分析。

图3结构变化反映了蛋白质稳态调节物的活性变化
(图源:Paukštytė J et al., Molecular Cell, 2023)
三、衰老过程中谷氨酸合酶Glt1向中尺度装配体的转变
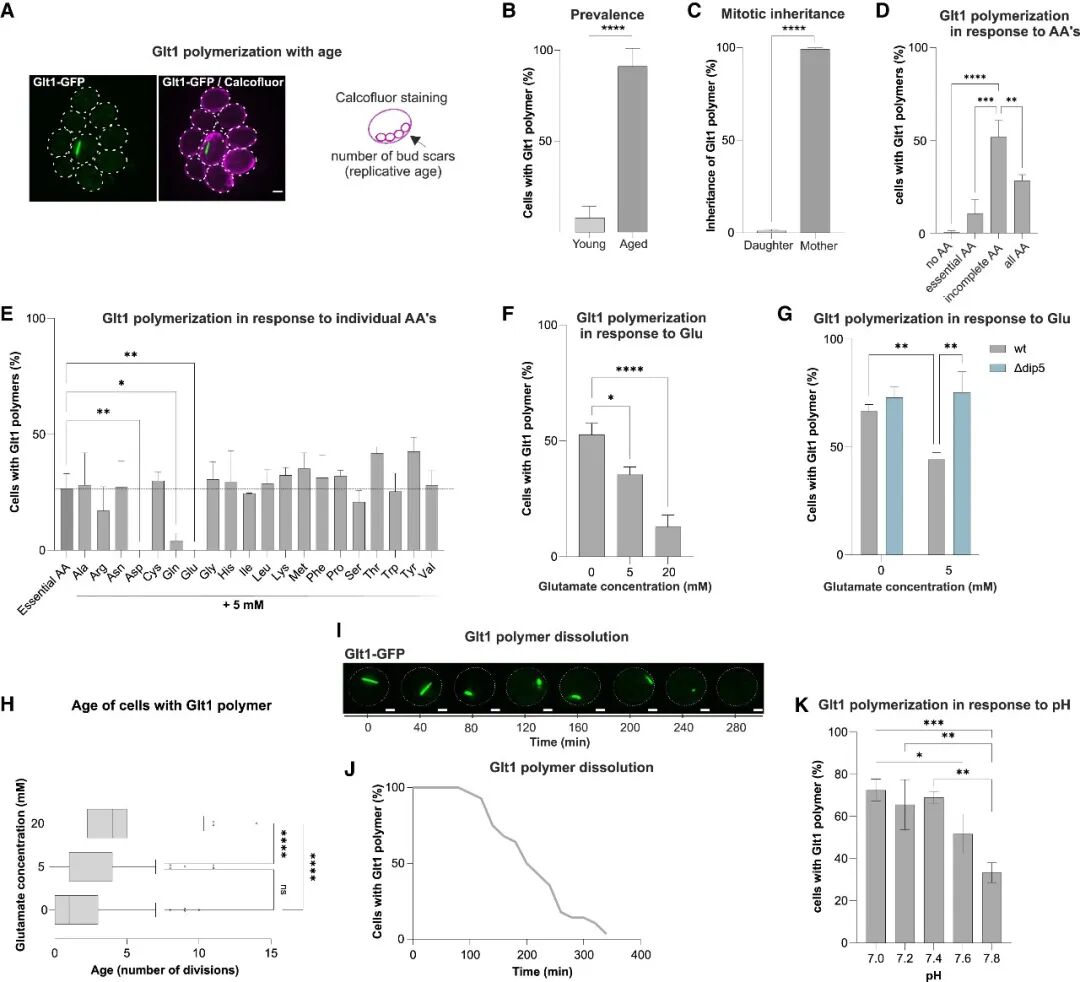
氨基酸代谢酶是一类最具代表性的年龄改变蛋白,为了评估该蛋白结构变化是否会影响功能,本研究通过荧光显微镜进行观察,结果发现大多酶都没有检测到与年龄相关的变化,但谷氨酸合成酶Glt1显示出清晰而系统的年龄相关定位变化:在年轻细胞中,Glt1弥漫性分布在整个细胞质中,但在衰老细胞中Glt1转变为大的杆状结构聚合物。这些聚合物以弥散的形式在细胞分裂时传递给子细胞,并且老化细胞中的Glt1聚合物是可以被逆转的,其形成受到细胞内谷氨酸水平和pH的调节。

图4谷氨酸合成酶Glt1在衰老过程中形成可逆的丝状聚合物
(图源:Paukštytė J et al., Molecular Cell, 2023)
四、抑制Glt1聚合延缓衰老,防止细胞内氨基酸积累,并减轻线粒体功能障碍
随后,作者研究了衰老相关的Glt1聚合对细胞寿命的影响。通过比较WT细胞与表达非聚合的GLT1MUT的复制寿命,发现聚合缺陷GLT1MUT细胞的中位寿命延长了20%。通过进一步的转录组和代谢组分析发现,Glt1聚合状态与氨基酸代谢有关,并且老化细胞中氨基酸水平的增加可能与Glt1聚合介导的氨基酸摄取有关。此外,作者发现年轻和衰老的WT或Glt1-mut细胞之间的标记谷氨酸水平没有差异,表明Glt1在聚合时保持其催化活性。最后,作者研究了Glt1聚合状态与线粒体衰退之间的联系,结果发现在高氨基酸条件下培养细胞降低了所有细胞群的线粒体膜电位,消除了年龄和聚合相关的差异。

图5 Glt1聚合通过促进细胞内氨基酸的积累缩短了寿命
(图源:Paukštytė J et al., Molecular Cell, 2023)
PART 03
本研究通过限制性酶切-质谱分析(LiP-MS)对出芽酿酒酵母早期衰老过程中的蛋白质结构变化进行了蛋白质组学分析,揭示了翻译、蛋白质折叠和氨基酸代谢调节因子中与年龄相关的功能变化。在机制上,发现折叠的谷氨酸合成酶Glt1在衰老过程中聚合成超分子自组装,导致细胞氨基酸稳态的破坏。通过改变聚合界面来抑制Glt1聚合,可以恢复衰老细胞中的氨基酸水平,减轻线粒体功能障碍,并延长寿命。LiP-MS是一种不需要化学修饰研究蛋白相互作用的新方法,共价结合与非共价结合靶点均可能检出,能够直接在复杂的生物环境中识别相互作用引发的结构变化。拜谱最新推出限制性酶切-质谱分析(LiP-MS),在蛋白处于天然构象的条件下,用广谱蛋白酶对其进行酶切,并通过DIA扫描模式,结合高端的质谱仪实现Lip酶切肽段的高质量检出,进而解析蛋白构象变化,欢迎大家咨询!
参考文献:Paukštytė J, López Cabezas RM, Feng Y, et al. Global analysis of aging-related protein structural changes uncovers enzyme-polymerization-based control of longevity. Mol Cell. 2023;83(18):3360-3376.e11. doi: 10.1016/j.molcel.2023.08.015.