
糖尿病视网膜病变(DR)是导致劳动年龄成人失明的主要原因,但其发病机制尚不完全清楚。视网膜色素上皮(RPE)在维持视网膜稳态中起着至关重要的作用。
近日,南方医科大学第三附属医院在Advanced Science上发表题为“PDZK1 Protects Against RPE Senescence by Targeting the 14-3-3ε-mTOR Axis to Attenuate Early Diabetic Retinopathy”的研究文章。首次直接证实RPE细胞衰老与DR发病相关,为早期DR干预提供了“抑制衰老发生+清除衰老细胞”的双重新策略及PDZK1-14-3-3ε-mTOR轴这一新靶点。拜谱生物为该研究提供蛋白互作组检测服务。
英文标题:PDZK1 Protects Against RPE Senescence by Targeting the 14-3-3ε-mTOR Axis to Attenuate Early Diabetic Retinopathy(Advanced Science IF:14.1)
中文标题:PDZK1通过靶向14-3-3ε-mTOR轴延缓视网膜色素上皮细胞衰老以改善早期糖尿病视网膜病变
客户单位:南方医科大学第三附属医院
研究材料:Co-IP体系
拜谱提供技术:蛋白互作组
技术路线:
研究结果
01、高糖诱导RPE细胞衰老和减少PDZK1表达
相较于对照组,链脲佐菌素(STZ)诱导的DR小鼠模型RPE细胞中的衰老标志物p16表达显著上调(图1A),且高糖诱导PRE细胞中,衰老标志物p16、p21及SA-β-半乳糖苷酶活性呈浓度依赖性增加(图1B-D)。37.5mM葡萄糖刺激48小时的RPE细胞后进行转录组测序,筛选出差异表达基因,发现PDZK1表达显著降低(图1E-F)。
图1| 高糖诱导RPE细胞衰老和减少PDZK1表达
02、PDZK1抑制高糖诱导的RPE细胞衰老
在ARPE-19细胞及人原代RPE细胞中,表达PDZK1可逆转高糖引发的衰老标志物升高现象,同时伴随p-Rb水平下降。而敲低PDZK1则进一步加剧了高糖诱导的p21等表达增加(图2A-B),而且表达PDZK1激活NRF2/HO-1通路恢复了总抗氧化能力水平(图2C-E),且牛磺酸转运体(TAUT)和还原叶酸载体(RFC)在高糖刺激下表达下调,而表达PDZK1则逆转了这一趋势(图2F-H),证明PDZK1能够通过改善高糖诱导的氧化应激和自噬功能障碍以及运输功能障碍来抑制细胞衰老。
图2| PDZK1抑制高糖诱导的RPE细胞衰老
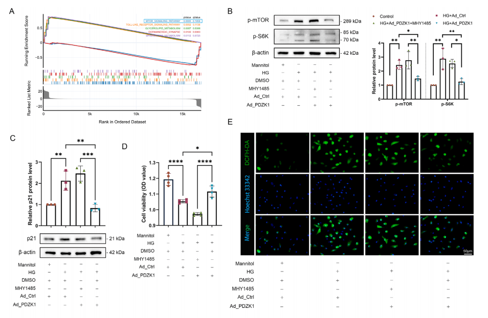
03、PDZK1通过抑制mTOR通路缓解高糖诱导的RPE细胞衰老
对高糖组和表达PDZK1组进行基因集富集分析(GSEA),结果显示mTOR通路变化最为显著(图3A)。高糖会诱导RPE细胞中p-mTOR和p-S6K表达上调,而PDZK1表达可缓解这种变化,使用特异性mTOR激活剂MHY1485后,PDZK1表达介导的衰老表型缓解作用以及活性氧减少和自噬流增加现象均被逆转(图3B-E)。
图3| PDZK1通过抑制mTOR通路缓解高糖诱导的RPE细胞衰老
04.PDZK1与14-3-3ε相互作用以调节mTOR通路
免疫共沉淀结合质谱分析(Co-IP/MS),鉴定出14-3-3ε(YWHAE)为一种新的PDZK1相互作用蛋白(图4A),使用AlphaFold 3进行了计算建模,揭示了其蛋白质相互作用的关键氨基酸(图4B),免疫共沉淀验证其相互作用(图4C),14-3-3ε蛋白作为mTOR通路的正向调节因子发挥作用,在RPE细胞中表达14-3-3ε可抵消PDZK1对mTOR通路的抑制作用以及衰老表型(图4D)。
图4| PDZK1与14-3-3ε相互作用以调节mTOR通路
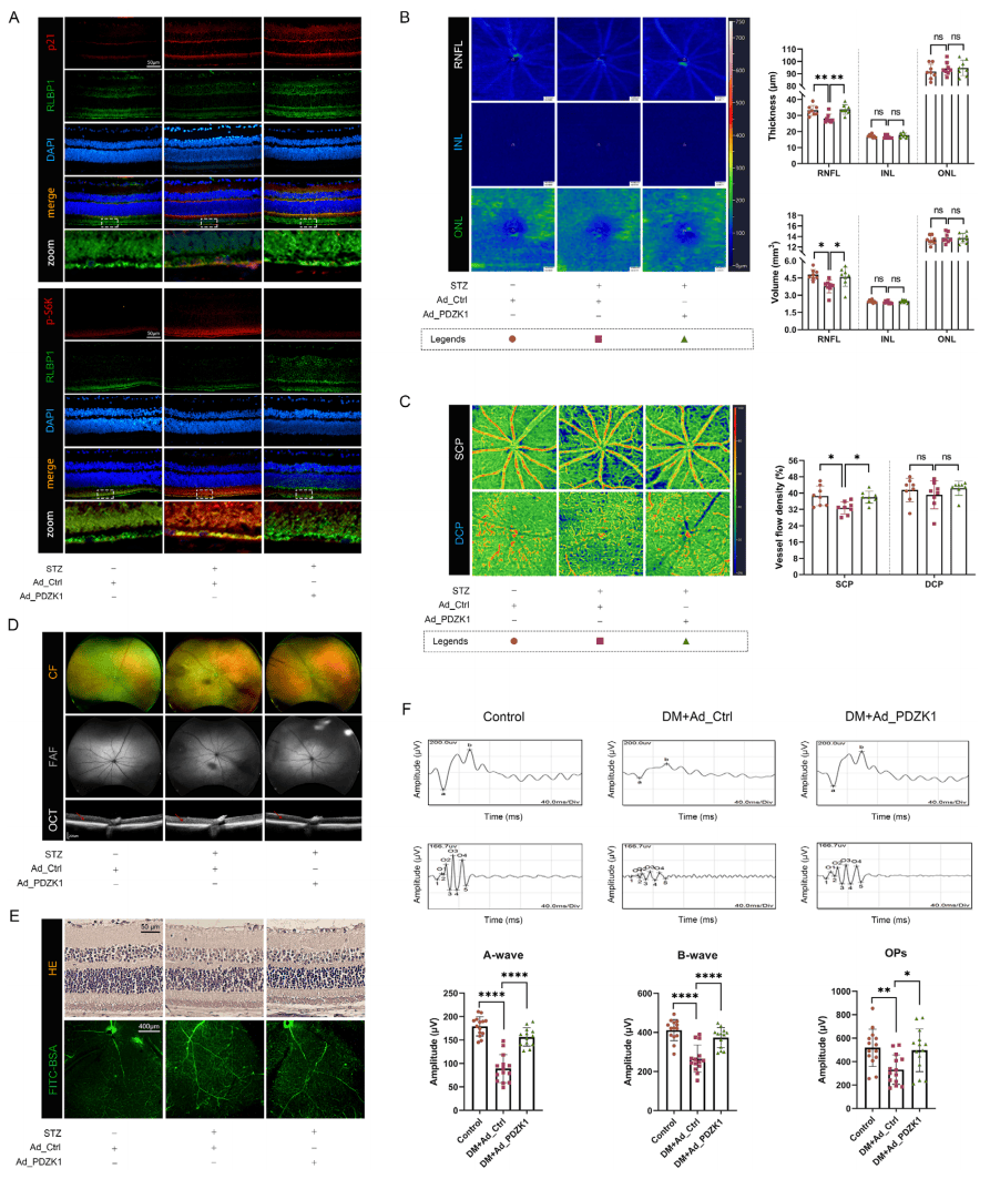
05、PDZK1过度表达抑制糖尿病小鼠RPE细胞衰老,减轻早期DR病变
STZ组RPE细胞呈现p21表达上调及mTOR通路激活(p-S6K表达上调),而表达PDZK1可缓解这些变化(图5A),糖尿病小鼠视网膜神经纤维层(RNFL)的体积和平均厚度均减少,浅层毛细血管丛层(SCP)的血流密度等病理特征,PDZK1表达同样展现显著保护作用(图5B-F),且玻璃体内注射能靶向清除衰老视网膜色素上皮细胞的Nutlin-3a与PDZK1表达介导的衰老抑制一样均能成功下调视网膜衰老标志物,改善早期DR病变。
图5| PDZK1过度表达抑制糖尿病小鼠RPE细胞衰老,减轻早期DR病变
文章小结
本研究发现了一个新的调控高糖诱导的RPE细胞衰老的PDZK1-14-3-3ε-mTOR轴,并首次提供了将RPE细胞衰老与DR发病机制联系起来的直接证据。这些发现揭示了一种有前景的DR干预治疗策略(图6)。
图6| PDZK1-14-3-3ε-mTOR轴
拜谱小结
本研究首次揭示PDZK1-14-3-3ε-mTOR 轴为调控高糖诱导RPE细胞衰老的关键分子通路,明确PDZK1通过改善氧化应激与自噬流发挥保护作用。拜谱生物为该研究提供蛋白互作组的检测服务。拜谱生物作为一家国内领先的多组学服务公司,可提供完善成熟的蛋白组学、修饰组学、代谢组学、转录组学以及多组学联合产品技术服务体系,欢迎致电咨询!
参考文献:
Zhao, Jian et al.“PDZK1 Protects Against RPE Senescence by Targeting the 14-3-3ε-mTOR Axis to Attenuate Early Diabetic Retinopathy.” Advanced science, e11288. 25 Aug. 2025, doi:10.1002/advs.202511288